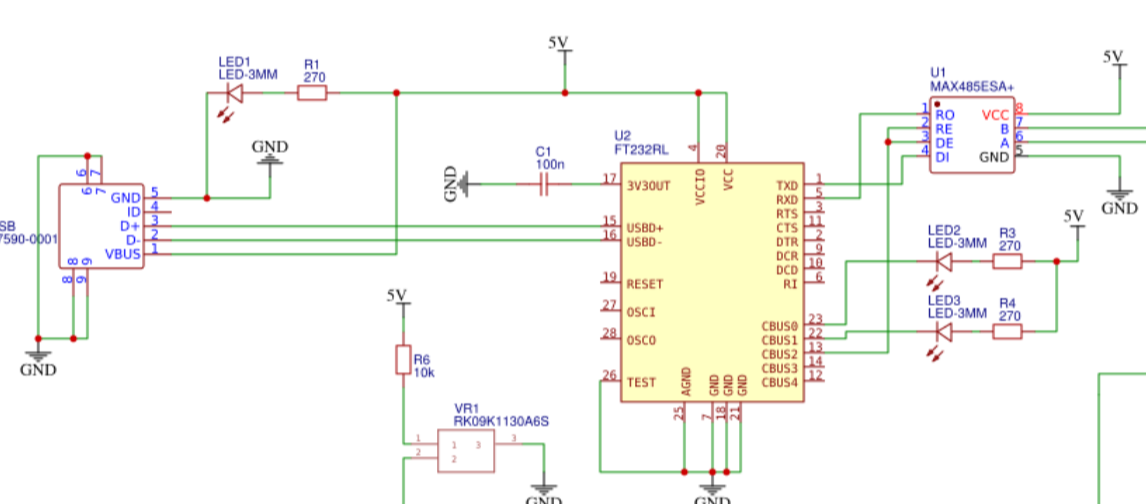
USBRS485

 I have plenty USB to serial boards with FTDI 232 or CH340G.

as well as serial to RS485 boards with MAX485.

But to connect these 2 into one USB to RS485 board, you need a Tx now pin from USB chip to connect to RE, DE pins together to control data flow.

My board with CH340 are all CH340G version, although there is a RS232 pin, but it's a input pin, can't work as Txnow.

On reference of CH340, there chips with TNOW pin and some not.


as for FT232RL


the reference connection is using CBUS2

according to pin out map:


it's on the left low corner, I cut the CBUS3 to have a easier access to CBUS2. I wed a wire on CBUS2 to control RE/DE pins together, it works well.



留言

這個網誌中的熱門文章

Meshtastic 03 adding GPS on TTGO lora32 V2

GeoSetter how to add geotag on to pictures, and export to google earth as kmz

AIS0. understanding AIS NMEA 0183: How it's coded